Chapter 8: Q 8.30 (page 355)
Modify the ising program to simulate a one-dimensional Ising model.
(a) For a lattice size of 100, observe the sequence of states generated at various temperatures and discuss the results. According to the exact solution (for an infinite lattice), we expect this system to magnetise only as the temperature goes to zero; is the behaviour of your program consistent with this prediction? How does the typical cluster size depend on temperature?
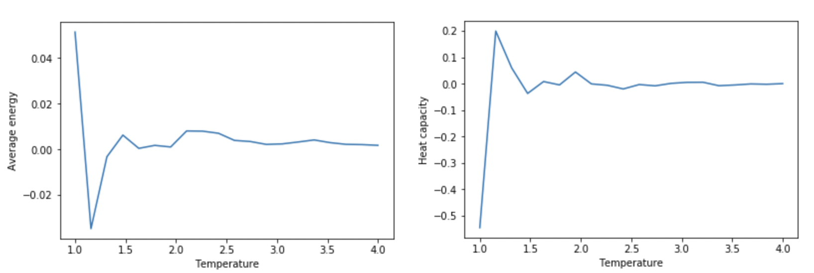
(b) Modify your program to compute the average energy as in Problem 8.27. Plot the energy and heat capacity vs. temperature and compare to the exact result for an infinite lattice.
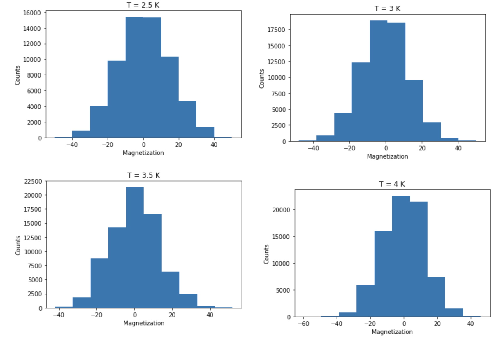
(c) Modify your program to compute the magnetisation as in Problem 8.28. Determine the most likely magnetisation for various temperatures and sketch a graph of this quantity. Discuss.
Short Answer
Therefore, the codes and graphs are given.











