Chapter 1: Q37E (page 1)
Buckling of a Thin Vertical Column In Example 4 of Section 5.2 we saw that when a constant vertical compressive force, or load, \(P\) was applied to a thin column of uniform cross section and hinged at both ends, the deflection \(y(x)\) is a solution of the BVP:
\(El\frac{{{d^2}y}}{{d{x^2}}} + Py = 0,y(0) = 0,y(L) = 0\)
(a)If the bending stiffness factor \(El\) is proportional to \(x\), then \(El(x) = kx\), where \(k\) is a constant of proportionality. If \(El(L) = kL = M\) is the maximum stiffness factor, then \(k = M/L\) and so \(El(x) = Mx/L\). Use the information in Problem 39 to find a solution of \(M\frac{x}{L}\frac{{{d^2}y}}{{d{x^2}}} + Py = 0,y(0) = 0,y(L) = 0\) if it is known that \(\sqrt x {Y_1}(2\sqrt {\lambda x} )\) is not zero at \(x = 0\).
(b) Use Table 6.4.1 to find the Euler load \({P_1}\) for the column.
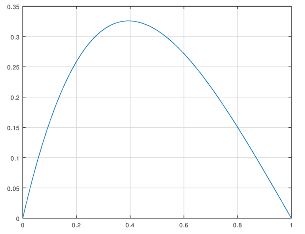
(c) Use a CAS to graph the first buckling mode \({y_1}(x)\) corresponding to the Euler load \({P_1}\). For simplicity assume that \({c_1} = 1\) and \(L = 1\).
Short Answer
(a) The general solution is \(y(x) = {c_1}\sqrt x {J_1}(2\sqrt {PLx/M} )\).
(b) The Euler Load for the column is \({P_1} = \frac{{3.6705M}}{{{L^2}}}\).
(c) The graph has been plotted.

