Chapter 5: Q45E (page 230)
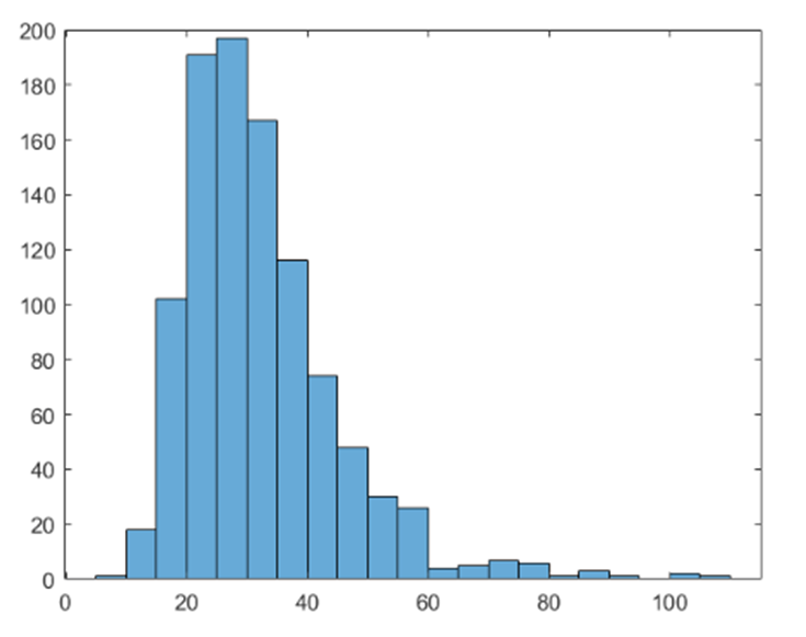
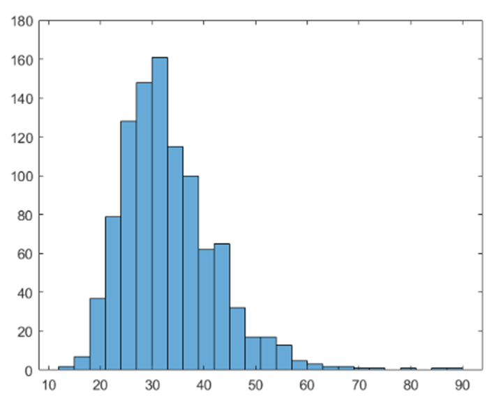
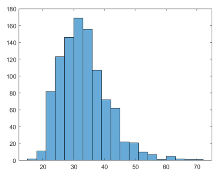
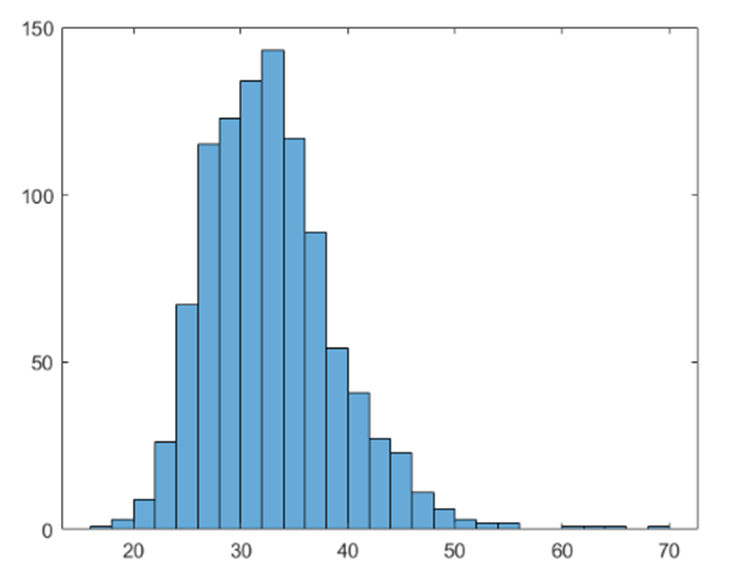
Carry out a simulation experiment using a statistical computer package or other software to study the sampling distribution of \({\rm{\bar X}}\) when the population distribution is lognormal with \({\rm{E(ln(X)) = 3}}\) and\({\rm{V(ln(X)) = 1}}\). Consider the four sample sizes\({\rm{n = 10,20,30}}\), and\({\rm{50}}\), and in each case use \({\rm{1000}}\) replications. For which of these sample sizes does the \({\rm{\bar X}}\) sampling distribution appear to be approximately normal?
Short Answer
The last histogram and normal probability plot are for sample size\({\rm{n = 300}}\), mainly to show that the sample distribution becomes closer to normal as \({\rm{n}}\) rises.









