Chapter 10: Q9BSC (page 468)
In Exercises 9 and 10, use the given data to find the equation of the regression line. Examine the scatterplot and identify a characteristic of the data that is ignored by the regression line.

Short Answer
The regression equation is\(\hat y = 3.00 + 0.500x\).
The scatterplot is:

The data does not follow a pattern of a straight line pattern.
Step by step solution
Given information
Values are given for two variables namely, x and y.
Calculate the mean of x and y
Themean valueof xis given as,
\(\begin{array}{c}\bar x = \frac{{\sum\limits_{i = 1}^n {{x_i}} }}{n}\\ = \frac{{10 + 8 + .... + 5}}{{11}}\\ = 9\end{array}\)
Therefore, the mean value of x is 9.
Themean value of yis given as,
\(\begin{array}{c}\bar y = \frac{{\sum\limits_{i = 1}^n {{y_i}} }}{n}\\ = \frac{{9.14 + 8.14 + .... + 4.74}}{{11}}\\ = 7.5009\end{array}\)
Therefore, the mean value of y is 7.5009.
Calculate the standard deviation of x and y
The standard deviation of x is given as,
\(\begin{array}{c}{s_x} = \sqrt {\frac{{\sum\limits_{i = 1}^n {{{({x_i} - \bar x)}^2}} }}{{n - 1}}} \\ = \sqrt {\frac{{{{\left( {10 - 9} \right)}^2} + {{\left( {8 - 9} \right)}^2} + ..... + {{\left( {5 - 9} \right)}^2}}}{{11 - 1}}} \\ = 3.3166\end{array}\)
Therefore, the standard deviation of x is 3.3166.
The standard deviation of y is given as,
\(\begin{array}{c}{s_y} = \sqrt {\frac{{\sum\limits_{i = 1}^n {{{({y_i} - \bar y)}^2}} }}{{n - 1}}} \\ = \sqrt {\frac{{{{\left( {9.14 - 7.5} \right)}^2} + {{\left( {8.14 - 7.5} \right)}^2} + ..... + {{\left( {4.74 - 7.5} \right)}^2}}}{{11 - 1}}} \\ = 2.0317\end{array}\)
Therefore, the standard deviation of y is 2.0317.
Calculate the correlation coefficient
Thecorrelation coefficient is given as,
\(r = \frac{{n\left( {\sum {xy} } \right) - \left( {\sum x } \right)\left( {\sum y } \right)}}{{\sqrt {\left( {\left( {n\sum {{x^2}} } \right) - {{\left( {\sum x } \right)}^2}} \right)\left( {\left( {n\sum {{y^2}} } \right) - {{\left( {\sum y } \right)}^2}} \right)} }}\)
The calculations required to compute the correlation coefficient are as follows:

The correlation coefficient is given as,
\(\begin{array}{l}r = \frac{{n\left( {\sum {xy} } \right) - \left( {\sum x } \right)\left( {\sum y } \right)}}{{\sqrt {\left( {\left( {n\sum {{x^2}} } \right) - {{\left( {\sum x } \right)}^2}} \right)\left( {\left( {n\sum {{y^2}} } \right) - {{\left( {\sum y } \right)}^2}} \right)} }}\\ = \frac{{11\left( {797.59} \right) - \left( {99} \right)\left( {82.51} \right)}}{{\sqrt {\left( {\left( {11 \times 1001} \right) - {{\left( {99} \right)}^2}} \right)\left( {\left( {11 \times 660.1763} \right) - {{\left( {82.51} \right)}^2}} \right)} }}\\ = 0.8162\end{array}\)
Therefore, the correlation coefficient is 0.8162.
Calculate the slope of the regression line
The slope of the regression line is given as,
\(\begin{array}{c}{b_1} = r\frac{{{s_Y}}}{{{s_X}}}\\ = 0.8162 \times \frac{{2.032}}{{3.317}}\\ = 0.500\end{array}\)
Therefore, the value of slope is 0.500.
Calculate the intercept of the regression line
The intercept is computed as,
\(\begin{array}{c}{b_0} = \bar y - {b_1}\bar x\\ = 7.5 - \left( {0.500 \times 9} \right)\\ = 3.0009\end{array}\)
Therefore, the value of intercept is 3.00.
Form a regression equation
Theregression equationis given as,
\(\begin{array}{c}\hat y = {b_0} + {b_1}x\\ = 3.0009 + 0.500x\end{array}\)
Thus, the regression equation is \(\hat y = 3.00 + 0.500x\).
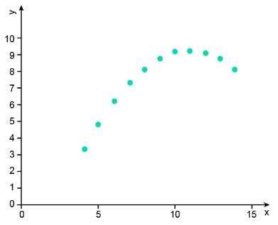
Construct a scatter plot
Use the following steps to plot a scatter plot between x and y:
- Consider x and y.
- Mark the values 0, 1, and so on until 10 on the vertical axis.
- Mark the values 0, 5, and so on until 15 on the horizontal axis.
- Plot the points on the graph corresponding to the pairs of values for the two variables.
- Label the horizontal axis as 鈥測鈥 and the vertical axis as 鈥渪鈥.
The following scatterplot is generated:

State the characteristic ignored in the data
It can be observed from the above scatter plot that thepattern of observations is not of a straight line. This characteristic has been ignored.
Unlock Step-by-Step Solutions & Ace Your Exams!
-
Full Textbook Solutions
Get detailed explanations and key concepts
-
Unlimited Al creation
Al flashcards, explanations, exams and more...
-
Ads-free access
To over 500 millions flashcards
-
Money-back guarantee
We refund you if you fail your exam.
Over 30 million students worldwide already upgrade their learning with 91影视!


