Chapter 10: Q9BSC (page 468)
Explore! Exercises 9 and 10 provide two data sets from 鈥淕raphs in Statistical Analysis,鈥 by F. J. Anscombe, the American Statistician, Vol. 27. For each exercise,
a. Construct a scatterplot.
b. Find the value of the linear correlation coefficient r, then determine whether there is sufficient evidence to support the claim of a linear correlation between the two variables.
c. Identify the feature of the data that would be missed if part (b) was completed without constructing the scatterplot.
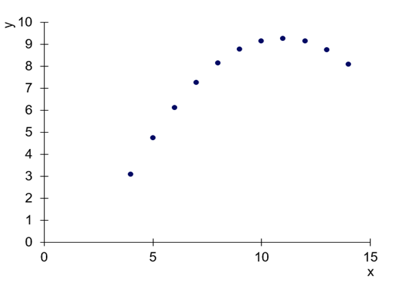
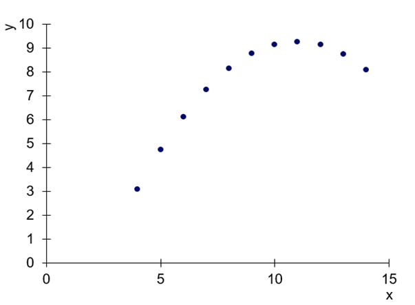
x | 10 | 8 | 13 | 9 | 11 | 14 | 6 | 4 | 12 | 7 | 5 |
y | 9.14 | 8.14 | 8.74 | 8.77 | 9.26 | 8.10 | 6.13 | 3.10 | 9.13 | 7.26 | 4.74 |
Short Answer
a. The scatter plot is shown below:

b. The correlation coefficient is 0.8162. There is enough evidence to support the claim that there is a linear correlation between the two variables.
c. The scatterplot shows that the data follows a non-linear pattern missing in part (b).


