Chapter 10: Q15BSC (page 468)
Testing for a Linear Correlation. In Exercises 13鈥28, construct a scatterplot, and find the value of the linear correlation coefficient r. Also find the P-value or the critical values of r from Table A-6. Use a significance level of A = 0.05. Determine whether there is sufficient evidence to support a claim of a linear correlation between the two variables. (Save your work because the same data sets will be used in Section 10-2 exercises.)
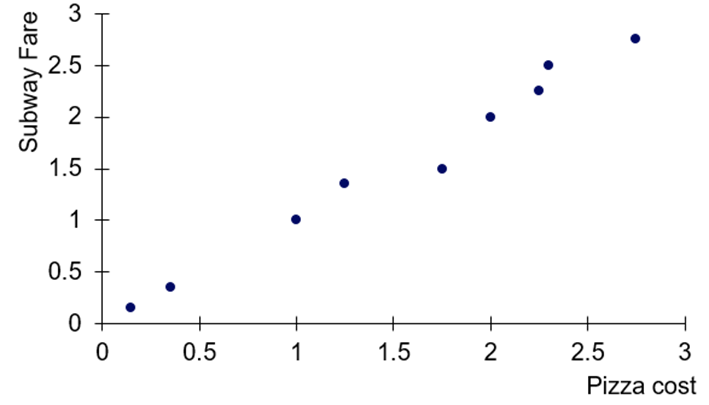
Pizza and the Subway The 鈥減izza connection鈥 is the principle that the price of a slice of pizza in New York City is always about the same as the subway fare. Use the data listed below to determine whether there is a significant linear correlation between the cost of a slice of pizza and the subway fare.
Year | 1960 | 1973 | 1986 | 1995 | 2002 | 2003 | 2009 | 2013 | 2015 |
Pizza Cost | 0.15 | 0.35 | 1 | 1.25 | 1.75 | 2 | 2.25 | 2.3 | 2.75 |
Subway Fare | 0.15 | 0.35 | 1 | 1.35 | 1.5 | 2 | 2.25 | 2.5 | 2.75 |
CPI | 30.2 | 48.3 | 112.3 | 162.2 | 191.9 | 197.8 | 214.5 | 233 | 237.2 |
Short Answer
The scatter plot is shown below:

The value ofthe correlation coefficient is 0.992.
The p-value is 0.000.
There is enough evidence to support the claim that there is a linear correlation between the two variables(pizza cost and subway fare).

