Chapter 5: Q14E (page 162)
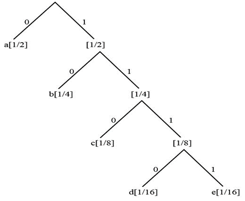
Question: Suppose the symbols a,b,c,d,e occur with frequencies respectively.
(a) What is the Huffman encoding of the alphabet?
(b) If this encoding is applied to a file consisting of characters with the given frequencies, what is the length of the encoded file in bits?
Short Answer
Answers
- Huffman encoding of the symbols a,b,c,d,e, is
respectively.
2. The length of the encoded file in bits is 1875000 .


