Chapter 9: Q85E (page 410)
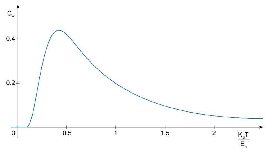
In Exercise 35, a simple two-state system is studied. Assume that the particles are distinguishable. Determine the molar specific heat of this material and plot it versus T. Explain qualitatively why it should behave as it does.
Short Answer
The system has molar-specific heat,
When the temperature is low, all the particles will occupy their ground state and , hence, no significant change occurs in energy. When the temperature is high, the occupancy of the two energy levels will be equal. So, and hence no change occurs in this case as well. So, only when approaches , a significant change in energy occurs.
