Chapter 36: Q82P (page 1114)
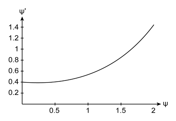
A grating with d = 1.50 mm is illuminated at various angles of incidence by light of wavelength 600 nm. Plot, as a function of the angle of incidence (0 to 90°), the angular deviation of the first order maximum from the incident direction.
Short Answer
The graph of the angular deviation is shown below,


