/*! This file is auto-generated */ .wp-block-button__link{color:#fff;background-color:#32373c;border-radius:9999px;box-shadow:none;text-decoration:none;padding:calc(.667em + 2px) calc(1.333em + 2px);font-size:1.125em}.wp-block-file__button{background:#32373c;color:#fff;text-decoration:none} Q. 2.12 The natural logarithm function, ... [FREE SOLUTION] | 91影视

91影视

The natural logarithm function, ln, is defined so that elnx=xfor any positive numberx.
aSketch a graph of the natural logarithm function.
b Prove the identities
localid="1650331641178" lnab=lna+lnbandlocalid="1650331643409" lnab=blna
(c) Prove thatlocalid="1650331645612" ddxlnx=1x.
(d) Derive the useful approximation

localid="1650331649052" ln(1+x)x

which is valid when localid="1650331651790" |x|1. Use a calculator to check the accuracy of this approximation for localid="1650331654235" x=0.1and localid="1650331656447" x=0.01.

Short Answer

Expert verified

Part a

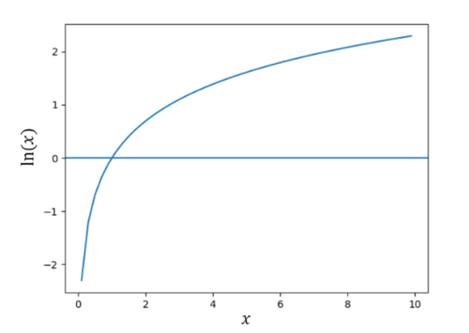
aA plot of natural logarithm function graph as,

Part b

bThe identities of lnab=lna+lnband lnab=blnahas Proved.

Part role="math" localid="1650333017121" c

role="math" localid="1650333020819" cThe derivative of ddxlnx=1xhas Proved.

Part role="math" localid="1650333023915" d

role="math" localid="1650333027428" dThe accuracy of this approximation isln(1+0.1)=ln(1.1)=0.09531,ln(1+0.01)=ln(1.01)=0.00995.

Step by step solution

01

Step: 1 Sketching the graph: (part a)

The logarithm base eis

eln(x)=x

A plot of natural logarithm function graph as

02

Step: 2 Proving identities: (part b)

The product logarithm is

eln(x)=x

Where, x=abas

eln(ab)=ab

If eln(a)=a;eln(b)=bas

eln(ab)=ab=eln(a)eln(b)eln(ab)=eln(a)+ln(b)ln(ab)=ln(a)+ln(b)

For exponents as,

eln(x)=x

If x=abis

elnab=ab

where,eln(a)=ais

elnab=eln(a)b=ebln(a)lnab=bln(a)

03

Step: 3 Proving Derivative: (part c)

Using implicit differentiation as

eln(x)=x

Taking derivative on both sides as

role="math" localid="1650332642512" ddxeln(x)=ddxxddxeln(x)=1

Using exponential as

ddxey=eyddxyeln(x)ddxln(x)=1

Whereeln(x)=xas

xddxln(x)=1ddxln(x)=1x

04

Step: 4 Finding accuracy approximation: (part d)

By Taylor's formula

f(x)=fx0+dfdxx0xx0+

If ln(1+x)atx0=0as

ln(1+x)=ln(1+0)+(x0)d(ln(1+x))dx0ln(1+x)=0+(x)11+x0=(x)11+0ln(1+x)=x

Where x=0.1

ln(1+0.1)=ln(1.1)=0.09531

Which is nearly close to 0.1.

Where x=0.01

ln(1+0.01)=ln(1.01)=0.00995

The approximation is nice here.

Unlock Step-by-Step Solutions & Ace Your Exams!

  • Full Textbook Solutions

    Get detailed explanations and key concepts

  • Unlimited Al creation

    Al flashcards, explanations, exams and more...

  • Ads-free access

    To over 500 millions flashcards

  • Money-back guarantee

    We refund you if you fail your exam.

Over 30 million students worldwide already upgrade their learning with 91影视!

One App. One Place for Learning.

All the tools & learning materials you need for study success - in one app.

Get started for free

Most popular questions from this chapter

See all solutions

Recommended explanations on Physics Textbooks

View all explanations

What do you think about this solution?

We value your feedback to improve our textbook solutions.

Study anywhere. Anytime. Across all devices.