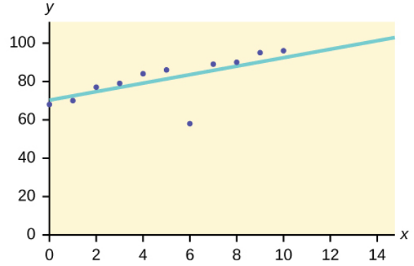
Chapter 12: Q.49 (page 719)
Enter your data into your calculator or computer. The pre- data should not be included. Why is that so?
Short Answer
The linear equation is.
/*! This file is auto-generated */ .wp-block-button__link{color:#fff;background-color:#32373c;border-radius:9999px;box-shadow:none;text-decoration:none;padding:calc(.667em + 2px) calc(1.333em + 2px);font-size:1.125em}.wp-block-file__button{background:#32373c;color:#fff;text-decoration:none}
Learning Materials
Features
Discover
Chapter 12: Q.49 (page 719)
Enter your data into your calculator or computer. The pre- data should not be included. Why is that so?
The linear equation is.
All the tools & learning materials you need for study success - in one app.
Get started for free
What does the correlation imply about the relationship between time (years) and the number of diagnosed flu cases reported in the U.S.?
The scatter plot shows the relationship between hours spent studying and exam scores. The line shown is the calculated line of best fit. The correlation coefficient is .

Do there appear to be any outliers?
58. Piece-rate systems are widely debated incentive payment plans. In a recent study of loan officer effectiveness, the following piece-rate system was examined:
| of goal reached | 100 | 120 | ||
| Incentive | n/a | with an additional added per percentage point from | with an additional added per percentage point from | with an additional added per percentage point from |
If a loan officer makes of his or her goal, write the linear function that applies based on the incentive plan table. In context, explain the
-intercept and slope.
Write the equation: Å·= ____________
Due to erosion, a river shoreline is losing several thousand pounds of soil each year. A linear equation that expresses the total amount of soil lost per year is .
How many pounds of soil does the shoreline lose in a year?
What do you think about this solution?
We value your feedback to improve our textbook solutions.