Chapter 12: Q.51 (page 719)
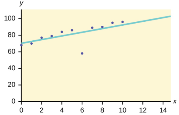
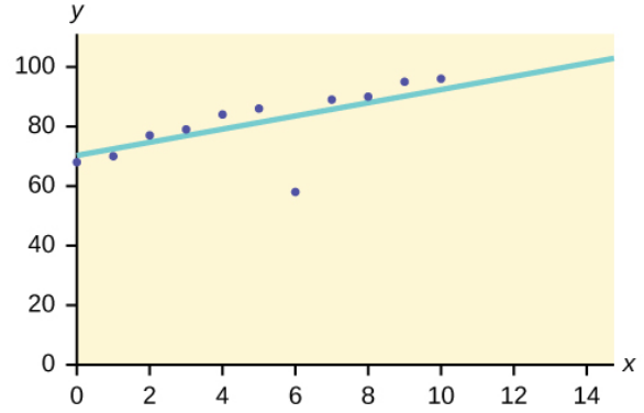
The scatter plot shows the relationship between hours spent studying and exam scores. The line shown is the calculated line of best fit. The correlation coefficient is .

Do there appear to be any outliers?
Short Answer
It is clear that there exists an outlier in the graph on coordinate.

