Chapter 12: Linear Regression and Correlation
Q. 50
Find the correlation coefficient.
a. correlation = _____
Q.51
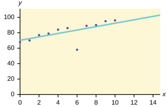
The scatter plot shows the relationship between hours spent studying and exam scores. The line shown is the calculated line of best fit. The correlation coefficient is .

Do there appear to be any outliers?
Q.52
A point is removed, and the line of best fit is recalculated. The new correlation coefficient is . Does the point appear to have been an outlier? Why?
Q. 53
53. What effect did the potential outlier have on the line of best fit?
Q. 54
54. Are you more or less confident in the predictive ability of the new line of best fit?
Q. 55
55. The Sum of Squared Errors for a data set of numbers is What is the standard deviation?
Q. 56
56. The Standard Deviation for the Sum of Squared Errors for a data set is. What is the cutoff for the vertical distance that a point can be from the line of best fit to be considered an outlier?
Q. 57
For each of the following situations, state the independent variable and the dependent variable.
a. A study is done to determine if elderly drivers are involved in more motor vehicle fatalities than other drivers. The number of fatalities per driver is compared to the age of drivers.
b. A study is done to determine if the weekly grocery bill changes based on the number of family members.
c. Insurance companies base life insurance premiums partially on the age of the applicant.
d. Utility bills vary according to power consumption.
e. A study is done to determine if a higher education reduces the crime rate in a population.
Q. 59
59. The Gross Domestic Product Purchasing Power Parity is an indication of a country's currency value compared to another country. Table 12.16 shows the of Cuba as compared to US dollars. Construct a scatter plot of the data.
| Year | Cuba's PPP | Year | Cuba's PPP |
| 1999 | 1,700 | 2006 | 4,000 |
| 2000 | 1,700 | 2007 | 11,000 |
| 2002 | 2,300 | 2008 | 9,500 |
| 2003 | 2,900 | 2009 | 9,700 |
| 2004 | 3,000 | 2010 | 9,900 |
| 2005 | 3,500 |
Q.6
A credit card company charges when a payment is late, and a day each day the payment remains unpaid.
Is the equation linear? Why or why not?