Chapter 1: Q5.3-18E (page 1)
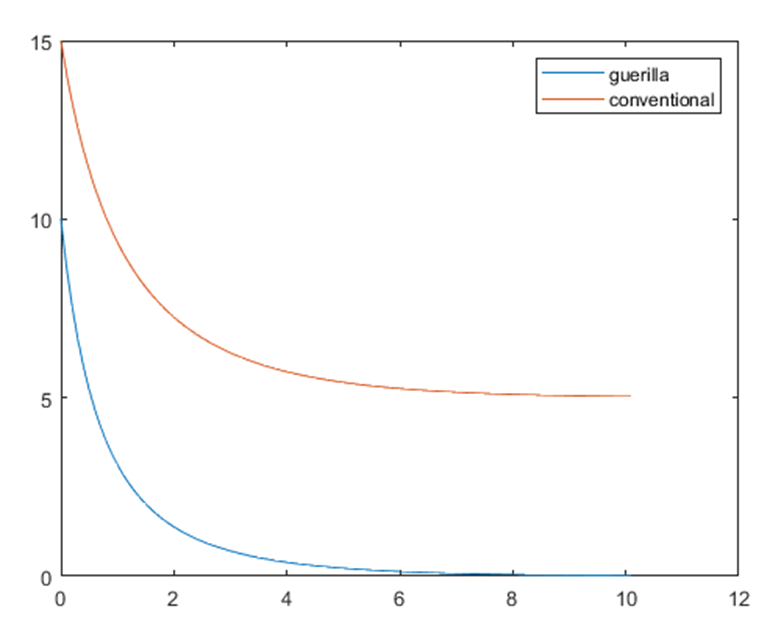
Combat Model.A simplified mathematical model for conventional versus guerrilla combat is given by the system where and are the strengths of guerrilla and conventional troops, respectively, and 0.1 and 1 are the combat effectiveness coefficients.Who will win the conflict: the conventional troops or the guerrillas? [Hint:Use the vectorized Runge–Kutta algorithm for systems with h=0.1to approximate the solutions.]
Short Answer
The solution is convention loop will win.
