Chapter 4: Q. 4.59 (page 174)
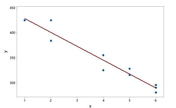
Corvette Prices. The Kelley Blue Book provides information on wholesale and retail prices of cars. Following are age and price data for 10 randomly selected Corvettes between 1 and 6 years old.
Here, denotes age, in years, and denotes price, in hundreds of dollars. For part (g). predict the prices of a 2 -year-old Corvette and a 3-year-old Corvette.

- find the regression equation for the data points.
- graph the regression equation and the data points.
- describe the apparent relationship between the two variables under consideration.
- interpret the slope of the regression line.
- identify the predictor and response variables.
- identify outliers and potential influential observations.
- predict the values of the response variable for the specified values of the predictor variable, and interpret your results.
Short Answer
- The following is the regression equation for predicting price from age :

c. The regression line slopes downward.
d. If a Corvette's age grows by one year, the price drops by an average of hundred dollars.
e. Variable to predict: age. Price is a response variable.
f. There are no outliers or significant observations.
g.and


