Chapter 10: Q3RE (page 468)
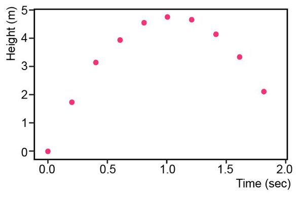
Time and Motion In a physics experiment at Doane College, a soccer ball was thrown upward from the bed of a moving truck. The table below lists the time (sec) that has lapsed from the throw and the height (m) of the soccer ball. What do you conclude about the relationship between time and height? What horrible mistake would be easy to make if the analysis is conducted without a scatterplot?
Time (sec) | 0.0 | 0.2 | 0.4 | 0.6 | 0.8 | 1.0 | 1.2 | 1.4 | 1.6 | 1.8 |
Height (m) | 0.0 | 1.7 | 3.1 | 3.9 | 4.5 | 4.7 | 4.6 | 4.1 | 3.3 | 2.1 |
Short Answer
The value of r is equal to 0.450.
Since the p-value of 0.192 is greater than 0.05, there is not a significant linear correlation between the time (sec) and height (m).
The scatter plot is represented as,


