Chapter 11: Q12.3P (page 558)
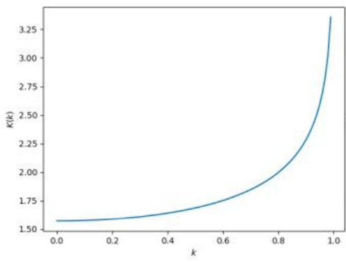
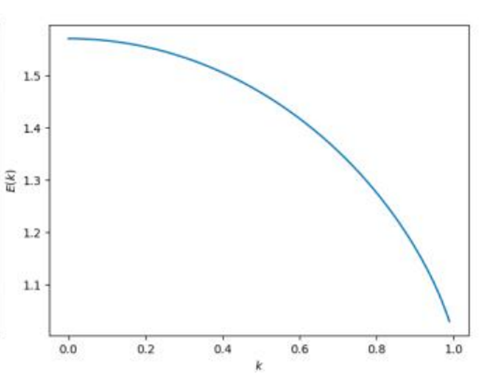
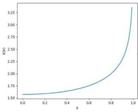
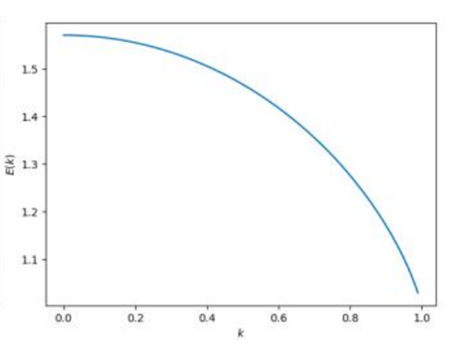
Computer plot graphs of K(k) and E(k)in (12.3)for k = 0 - 1. Also plot 3Dgraphs of and in (12.1) for k = 0-1andfrom and also from. Warning: Be sure you understand the notation used by your computer program; see text discussion just after (12.3) and Example 1.
Short Answer
Thegraphsare shown below.
Graph of K(k)

Graph of E(k)


