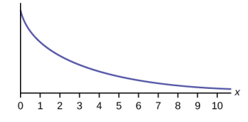
Chapter 5: Q. 2 (page 345)
Which type of distribution does the graph illustrate?

Short Answer
The given graph in the problem represents the exponential distribution.
/*! This file is auto-generated */ .wp-block-button__link{color:#fff;background-color:#32373c;border-radius:9999px;box-shadow:none;text-decoration:none;padding:calc(.667em + 2px) calc(1.333em + 2px);font-size:1.125em}.wp-block-file__button{background:#32373c;color:#fff;text-decoration:none}
Learning Materials
Features
Discover
Chapter 5: Q. 2 (page 345)
Which type of distribution does the graph illustrate?

The given graph in the problem represents the exponential distribution.
All the tools & learning materials you need for study success - in one app.
Get started for free
Use the following information to answer the next ten questions. The data that follow are the square footage (in feet squared) of homes

The sample mean and the sample standard deviation The distribution can be written as
What type of distribution is this?
For a continuous probability distribution, . What is ?
Carbon-14 is a radioactive element with a half-life of about
5,730 years. Carbon-14 is said to decay exponentially. The decay rate is 0.000121. We start with one gram of carbon-14.
We are interested in the time (years) it takes to decay carbon-14. What is being measured here?
What is the probability that a phone will fail within two years of the date of purchase?
a.
b.
c.
d.
Use the following information to answer the next seven exercises. A distribution is given as . Find
What do you think about this solution?
We value your feedback to improve our textbook solutions.