Chapter 5: Continuous Random Variables
Q.15
a continuous probability function, is equal to and the function is restricted to . Describe.
Q. 16
Use the following information to answer the next ten questions. The data that follow are the square footage (in feet squared) of homes

The sample mean and the sample standard deviation The distribution can be written as
What type of distribution is this?
Q. 17
Use the following information to answer the next ten questions. The data that follow are the square footage (in feet squared) of homes

The sample mean and the sample standard deviation The distribution can be written as
In this distribution, outcomes are equally likely. What does this mean?
Q. 18
Use the following information to answer the next ten questions. The data that follow are the square footage (in feet squared) of homes

The sample mean and the sample standard deviation The distribution can be written as
Q. 19
Use the following information to answer the next ten questions. The data that follow are the square footage (infeet squared) of homes

The sample mean and the sample standard deviation The distribution can be written as
Q. 2
Which type of distribution does the graph illustrate?

Q. 20
Use the following information to answer the next ten questions. The data that follow are the square footage (infeet squared) of homes

The sample mean = and the sample standard deviation = The distribution can be written as
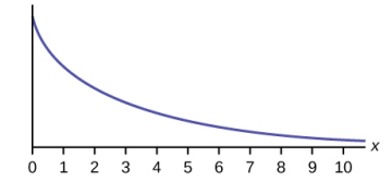
Q. 3
Which type of distribution does the graph illustrate?

Q. 38
Use the following information to answer the next eleven exercises. The age of cars in the staff parking lot of a suburban college is uniformly distributed from six months (0.5 years) to 9.5 years.
The distribution for is ______.
Q.39
Use the following information to answer the next eleven exercises. The age of cars in the staff parking lot of a suburban college is uniformly distributed from six months (0.5 years) to 9.5 years.
Write the probability density function