Chapter 5: Q. 8.141 (page 195)
Numerous studies have shown that high blood cholesterol leads to artery clogging and subsequent heart disease. One such study by D. Scott er al. was published in the paper "Plasma lipids as Collateral Risk factors in Coronary Artery Disease: A study of \(371\) Males with chest pain". The research compared the plasma cholesterol concentrations of independent random samples of patients with and without evidence of heart disease. Evidence of heart disease was based on the degree of narrowing in the arteries. The data on plasma cholesterol concentrations, in milligrams/deciliter are provided on the WeissStats site. Use the technology of your choice to do the following.
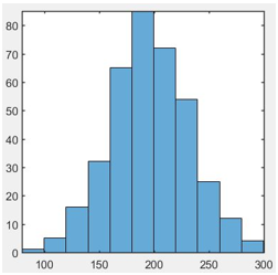
a. Obtain a normal probability plot, boxplot and histogram of the data for patients without evidence of heart disease.
b. Is it reasonable to apply the \(t-\)interval procedure to those data? Explain your answer.
c. If you answered "yes" to part (b), determine a \(95%\) confidence interval for the mean plasma cholesterol concentration of all males without evidence of heart disease. Interpret your result.
d. Repeat parts (a)-(c) for males with evidence of heart disease.
Short Answer
Part a.


Part b. The \(95%\) confidence interval is Confidence interval \(=[185.0151, 205.5339]\)
Part c. The \(95%\) confidence interval is Confidence interval \(=[211.4584, 220.9228]\)

